• ホーム
  • 学校紹介
    校長挨拶 スクールポリシー 学校の特色 教育方針 定時制案内パンフレット 数値目標(マニフェスト) 沿革 校歌 EPTAの活動 卒業生の進路 生徒数
  • 学習活動
    学科紹介 教育課程 資格取得 校納金の振込払い えひめ教育の日 奨学金
  • 学校生活
    行事カレンダー 年間行事 部活動 生徒会活動 非常変災時の登校 感染症等の出席停止 忌引休暇 お知らせ2022 お知らせ2023 お知らせ2024 お知らせ2025 学校日記2022 学校日記2023 学校日記2024 学校日記2025
  • 生徒募集
    学校見学・入学形態 生徒募集要項 一般入試 2次募集・編入学試験
  • いじめ防止
    いじめ防止基本方針 新型コロナウイルス関連
  • 学校評価
  • お問合せ
    連絡先・所在地等 サイトマップ
  1. ホーム
  2. 生徒募集
  3. 生徒募集要項

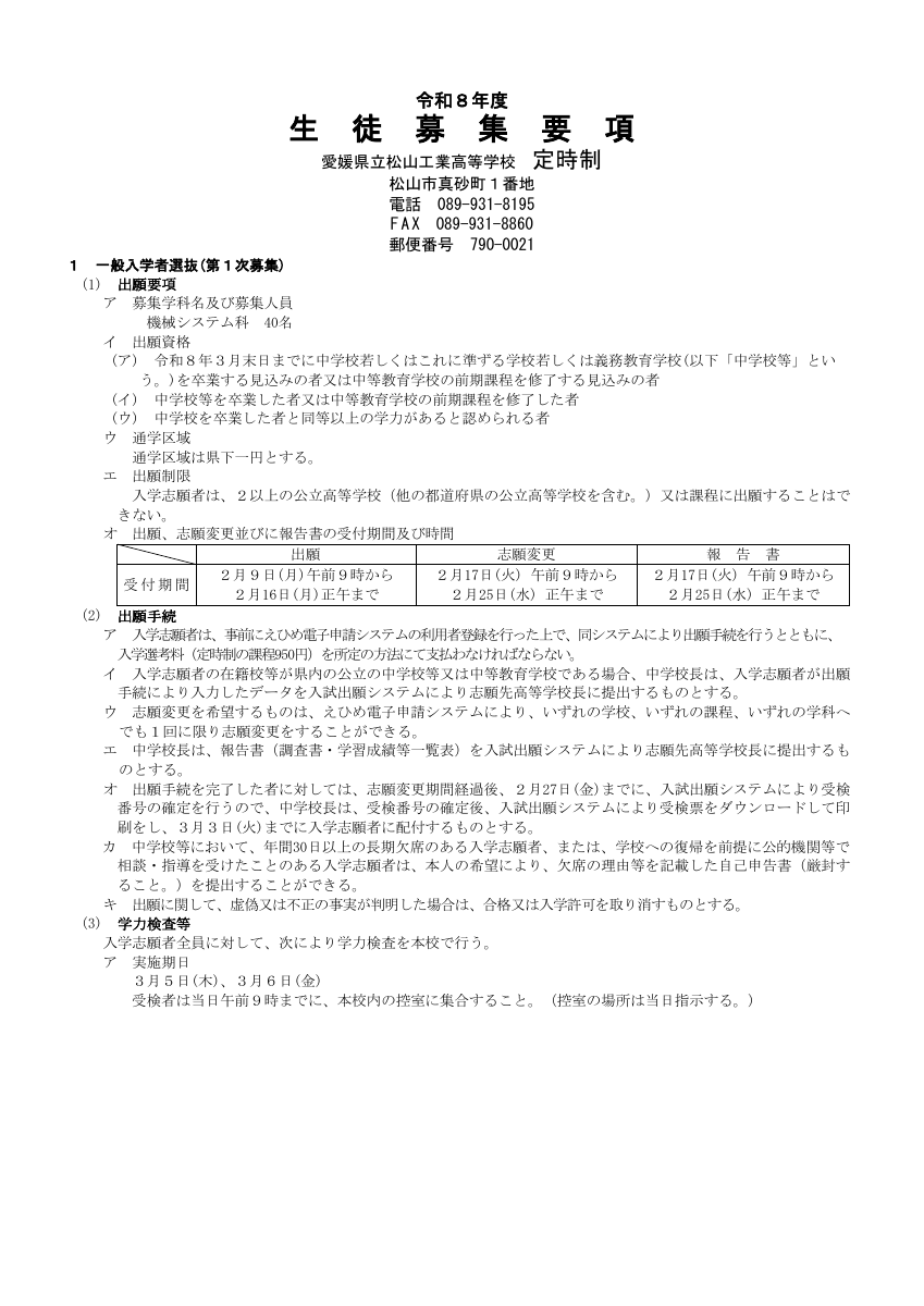
生徒募集要項

令和8年度生徒募集要項(PDFファイル)

令和8年度生徒募集要項.pdfの1ページ目のサムネイル

令和8年度生徒募集要項.pdfの2ページ目のサムネイル

令和8年度生徒募集要項.pdfの3ページ目のサムネイル

令和8年度生徒募集要項.pdfの4ページ目のサムネイル